XML Schema Documentation

Element: mutualFund

[Table of contents]

  • This element can be used wherever the following element is referenced:
Name mutualFund
Type MutualFund
Nillable no
Abstract no
Documentation Defines the underlying asset when it is a mutual fund.
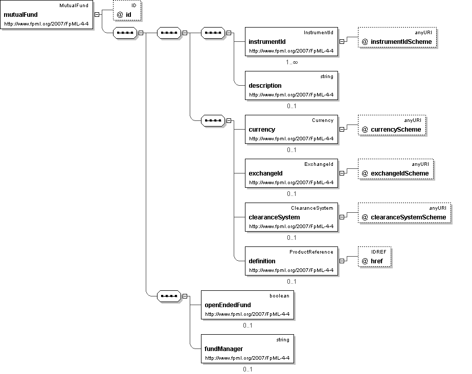
Logical Diagram
XML Instance Representation
<mutualFund
id=" xsd:ID [0..1]">
<instrumentId> InstrumentId </instrumentId> [1..*]

'Identification of the underlying asset, using public and/or private identifiers.'

<description> xsd:string </description> [0..1]

'Long name of the underlying asset.'

<currency> Currency </currency> [0..1]

'Currency in which the underlying asset is denominated.'

<exchangeId> ExchangeId </exchangeId> [0..1]

'Identification of the exchange on which this asset is transacted for the purposes of calculating a contractural payoff. The term \"Exchange\" is assumed to have the meaning as defined in the ISDA 2002 Equity Derivatives Definitions.'

<clearanceSystem> ClearanceSystem </clearanceSystem> [0..1]

'Identification of the clearance system associated with the transaction exchange.'

<definition> ProductReference </definition> [0..1]

'An optional reference to a full FpML product that defines the simple product in greater detail. In case of inconsistency between the terms of the simple product and those of the detailed definition, the values in the simple product override those in the detailed definition.'

<openEndedFund> xsd:boolean </openEndedFund> [0..1]

'Boolean indicator to specify whether the mutual fund is an open-ended mutual fund.'

<fundManager> xsd:string </fundManager> [0..1]

'Specifies the fund manager that is in charge of the fund.'

</mutualFund>
Diagram
element_basket element_bond element_cash element_convertibleBond element_deposit element_equity element_exchangeTradedFund element_future element_fxRate element_index element_loan element_mortgage element_rateIndex element_simpleCreditDefaultSwap element_simpleFra element_simpleIrSwap
Schema Component Representation
<xsd:element name="mutualFund" type=" MutualFund " substitutionGroup="underlyingAsset"/>