XML Schema Documentation

Complex Type: TradeDetails

[Table of contents]

Super-types: None
Sub-types: None
Name TradeDetails
Used by (from the same schema document) Complex Type TradeIdentifyingItems
Abstract no
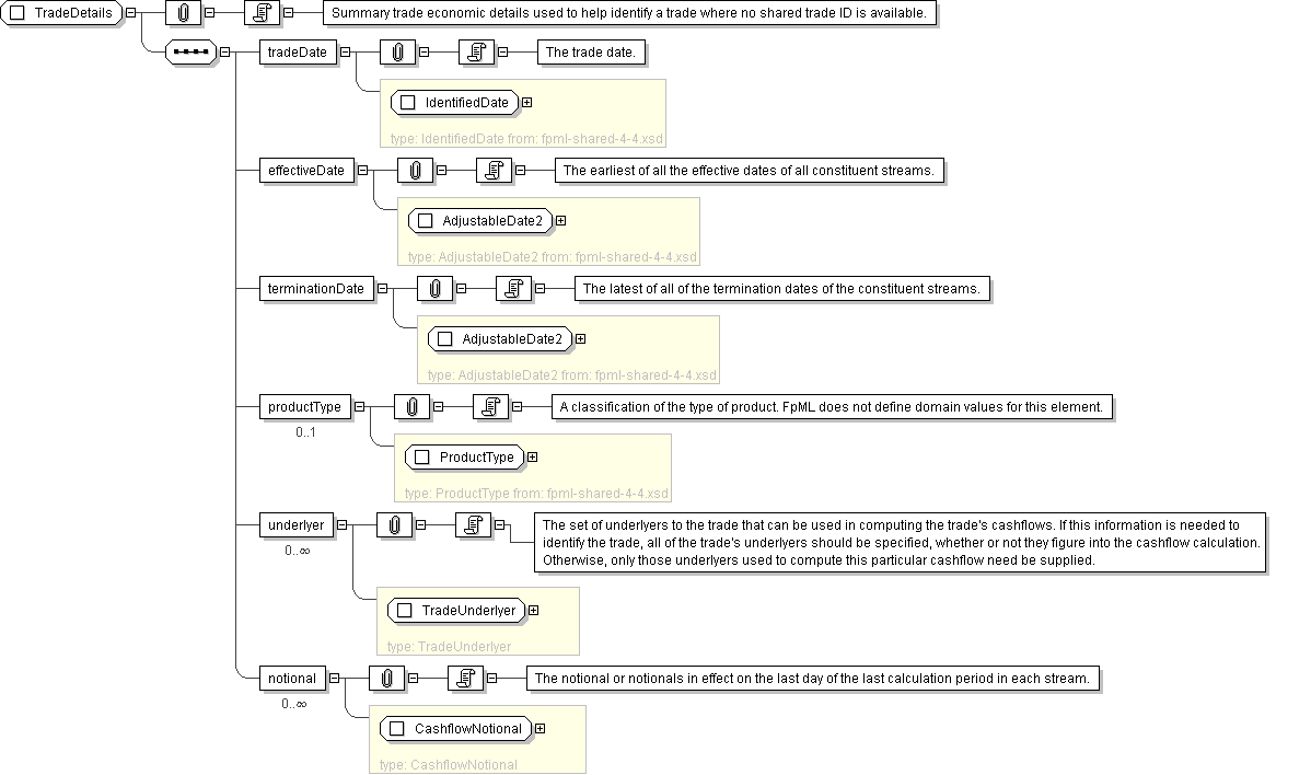
Documentation Summary trade economic details used to help identify a trade where no shared trade ID is available.
XML Instance Representation
<...>
<tradeDate> IdentifiedDate </tradeDate> [1]

'The trade date.'

<effectiveDate> AdjustableDate2 </effectiveDate> [1]

'The earliest of all the effective dates of all constituent streams.'

<terminationDate> AdjustableDate2 </terminationDate> [1]

'The latest of all of the termination dates of the constituent streams.'

<productType> ProductType </productType> [0..1]

'A classification of the type of product. FpML does not define domain values for this element.'

<underlyer> TradeUnderlyer </underlyer> [0..*]

'The set of underlyers to the trade that can be used in computing the trade\'s cashflows. If this information is needed to identify the trade, all of the trade\'s underlyers should be specified, whether or not they figure into the cashflow calculation. Otherwise, only those underlyers used to compute this particular cashflow need be supplied.'

<notional> CashflowNotional </notional> [0..*]

'The notional or notionals in effect on the last day of the last calculation period in each stream.'

</...>
Diagram
Schema Component Representation
<xsd:complexType name="TradeDetails">
<xsd:sequence>
<xsd:element name="tradeDate" type=" IdentifiedDate "/>
<xsd:element name="effectiveDate" type=" AdjustableDate2 "/>
<xsd:element name="terminationDate" type=" AdjustableDate2 "/>
<xsd:element name="productType" type=" ProductType " minOccurs="0"/>
<xsd:element name="underlyer" type=" TradeUnderlyer " minOccurs="0" maxOccurs="unbounded"/>
<xsd:element name="notional" type=" CashflowNotional " minOccurs="0" maxOccurs="unbounded"/>
</xsd:sequence>
</xsd:complexType>