XML Schema Documentation

Complex Type: FxAmericanTrigger

[Table of contents]

Super-types: None
Sub-types: None
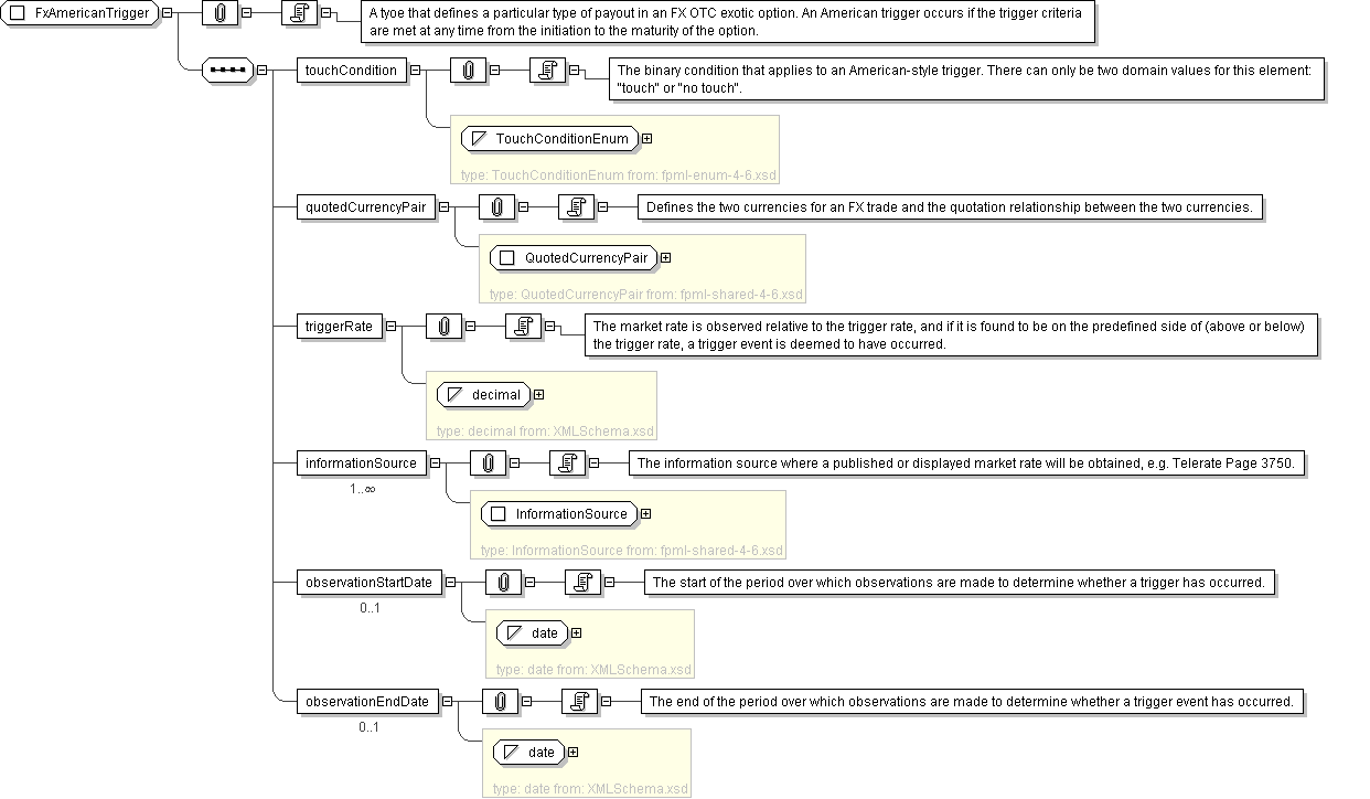
Name FxAmericanTrigger
Used by (from the same schema document) Complex Type FxDigitalOption
Abstract no
Documentation A tyoe that defines a particular type of payout in an FX OTC exotic option. An American trigger occurs if the trigger criteria are met at any time from the initiation to the maturity of the option.
XML Instance Representation
<...>
<touchCondition> TouchConditionEnum </touchCondition> [1]

'The binary condition that applies to an American-style trigger. There can only be two domain values for this element: \"touch\" or \"no touch\".'

<quotedCurrencyPair> QuotedCurrencyPair </quotedCurrencyPair> [1]

'Defines the two currencies for an FX trade and the quotation relationship between the two currencies.'

<triggerRate> xsd:decimal </triggerRate> [1]

'The market rate is observed relative to the trigger rate, and if it is found to be on the predefined side of (above or below) the trigger rate, a trigger event is deemed to have occurred.'

<informationSource> InformationSource </informationSource> [1..*]

'The information source where a published or displayed market rate will be obtained, e.g. Telerate Page 3750.'

<observationStartDate> xsd:date </observationStartDate> [0..1]

'The start of the period over which observations are made to determine whether a trigger has occurred.'

<observationEndDate> xsd:date </observationEndDate> [0..1]

'The end of the period over which observations are made to determine whether a trigger event has occurred.'

</...>
Diagram
Schema Component Representation
<xsd:complexType name="FxAmericanTrigger">
<xsd:sequence>
<xsd:element name="touchCondition" type=" TouchConditionEnum "/>
<xsd:element name="quotedCurrencyPair" type=" QuotedCurrencyPair "/>
<xsd:element name="triggerRate" type=" xsd:decimal "/>
<xsd:element name="informationSource" type=" InformationSource " maxOccurs="unbounded"/>
<xsd:element name="observationStartDate" type=" xsd:date " minOccurs="0"/>
<xsd:element name="observationEndDate" type=" xsd:date " minOccurs="0"/>
</xsd:sequence>
</xsd:complexType>