| Name | CommodityReferencePriceFramework.model |
|---|---|
| Used by (from the same schema document) | Model Group CommodityProduct.model |
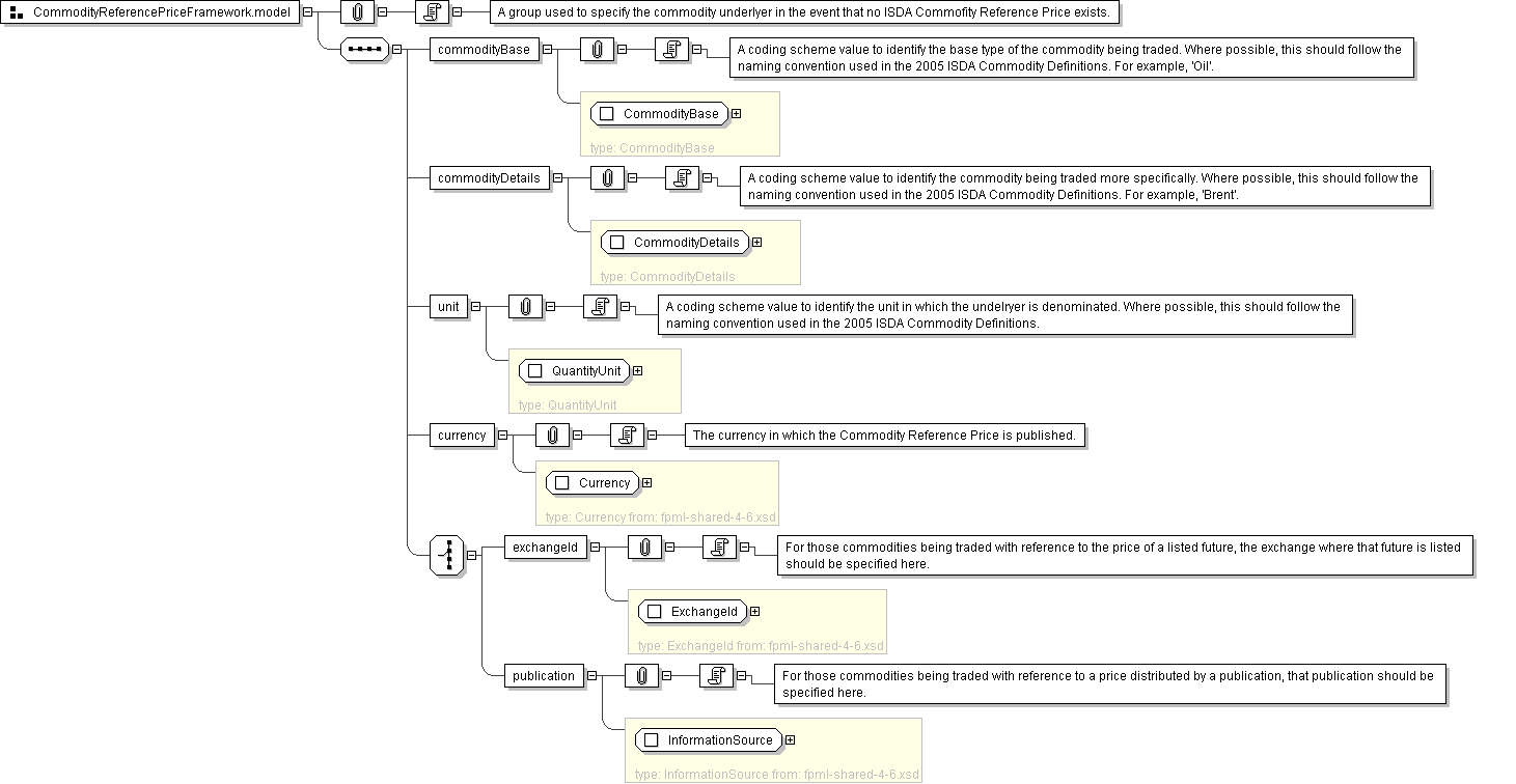
| Documentation | A group used to specify the commodity underlyer in the event that no ISDA Commofity Reference Price exists. |
'A coding scheme value to identify the base type of the commodity being traded. Where possible, this should follow the naming convention used in the 2005 ISDA Commodity Definitions. For example, \'Oil\'.'
'A coding scheme value to identify the commodity being traded more specifically. Where possible, this should follow the naming convention used in the 2005 ISDA Commodity Definitions. For example, \'Brent\'.'
'A coding scheme value to identify the unit in which the undelryer is denominated. Where possible, this should follow the naming convention used in the 2005 ISDA Commodity Definitions.'
'The currency in which the Commodity Reference Price is published.'
'For those commodities being traded with reference to the price of a listed future, the exchange where that future is listed should be specified here.'
'For those commodities being traded with reference to a price distributed by a publication, that publication should be specified here.'