XML Schema Documentation

Complex Type: AveragingSchedule

[Table of contents]

Super-types: None
Sub-types: None
Name AveragingSchedule
Used by (from the same schema document) Complex Type AveragingPeriod , Complex Type TriggerEvent
Abstract no
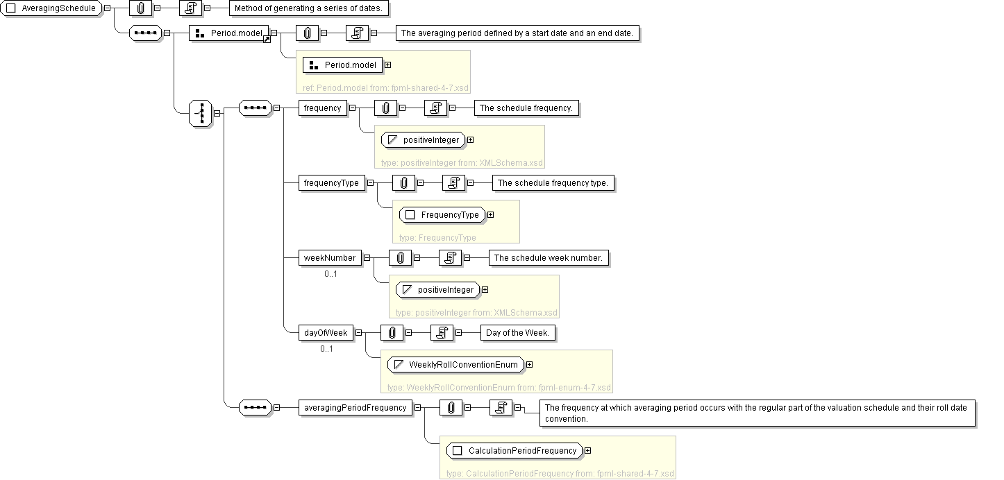
Documentation Method of generating a series of dates.
XML Instance Representation
<...>
<startDate> xsd:date </startDate> [1]

'Date on which this period begins.'

<endDate> xsd:date </endDate> [1]

'Date on which this period ends.'

Start Choice [1]
<frequency> xsd:positiveInteger </frequency> [1]

'The schedule frequency.'

<frequencyType> FrequencyType </frequencyType> [1]

'The schedule frequency type.'

<weekNumber> xsd:positiveInteger </weekNumber> [0..1]

'The schedule week number.'

<dayOfWeek> WeeklyRollConventionEnum </dayOfWeek> [0..1]

'Day of the Week.'

<averagingPeriodFrequency> CalculationPeriodFrequency </averagingPeriodFrequency> [1]

'The frequency at which averaging period occurs with the regular part of the valuation schedule and their roll date convention.'

End Choice
</...>
Diagram
Schema Component Representation
<xsd:complexType name="AveragingSchedule">
<xsd:sequence>
<xsd:group ref=" Period.model "/>
<xsd:choice>
<xsd:sequence>
<xsd:element name="frequency" type=" xsd:positiveInteger "/>
<xsd:element name="frequencyType" type=" FrequencyType "/>
<xsd:element name="weekNumber" type=" xsd:positiveInteger " minOccurs="0"/>
<xsd:element name="dayOfWeek" type=" WeeklyRollConventionEnum " minOccurs="0"/>
</xsd:sequence>
<xsd:sequence>
<xsd:element name="averagingPeriodFrequency" type=" CalculationPeriodFrequency "/>
</xsd:sequence>
</xsd:choice>
</xsd:sequence>
</xsd:complexType>