XML Schema Documentation

Complex Type: AmericanExercise

[Table of contents]

Super-types: Exercise < AmericanExercise (by extension)
Sub-types: None
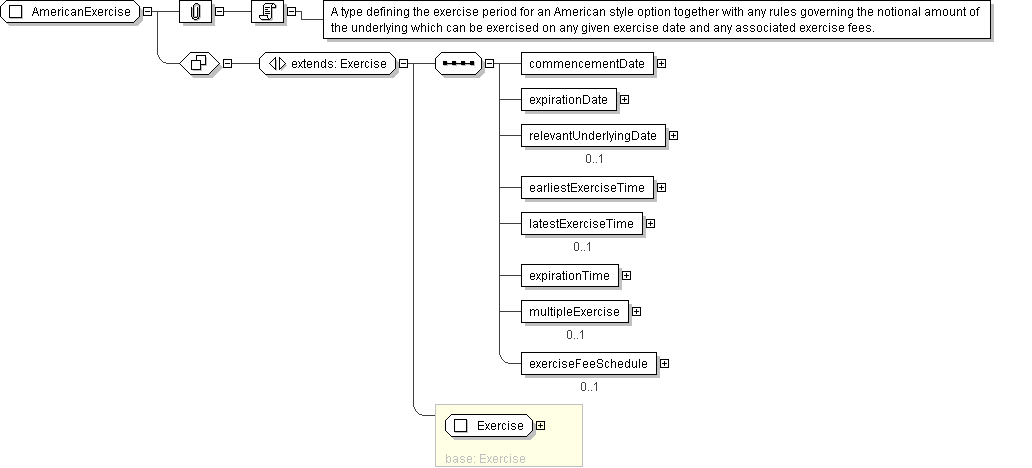
Name AmericanExercise
Used by (from the same schema document) Element americanExercise
Abstract no
Documentation A type defining the exercise period for an American style option together with any rules governing the notional amount of the underlying which can be exercised on any given exercise date and any associated exercise fees.
XML Instance Representation
<...
id=" xsd:ID [0..1]">
<commencementDate> AdjustableOrRelativeDate </commencementDate> [1]

'The first day of the exercise period for an American style option.'

<expirationDate> AdjustableOrRelativeDate </expirationDate> [1]

'The last day within an exercise period for an American style option. For a European style option it is the only day within the exercise period.'

<relevantUnderlyingDate> AdjustableOrRelativeDates </relevantUnderlyingDate> [0..1]

'The daye on the underlying set by the exercise of an option. What this date is depends on the option (e.g. in a swaption it is the effective date, in an extendible/cancelable provision it is the termination date).'

<earliestExerciseTime> BusinessCenterTime </earliestExerciseTime> [1]

'The earliest time at which notice of exercise can be given by the buyer to the seller (or seller\'s agent) i) on the expriation date, in the case of a European style option, (ii) on each bermuda option exercise date and the expiration date, in the case of a Bermuda style option the commencement date to, and including, the expiration date , in the case of an American option.'

<latestExerciseTime> BusinessCenterTime </latestExerciseTime> [0..1]

'For a Bermuda or American style option, the latest time on an exercise business day (excluding the expiration date) within the exercise period that notice can be given by the buyer to the seller or seller\'s agent. Notice of exercise given after this time will be deemed to have been given on the next exercise business day.'

<expirationTime> BusinessCenterTime </expirationTime> [1]

'The latest time for exercise on expirationDate.'

<multipleExercise> MultipleExercise </multipleExercise> [0..1]

'As defined in the 2000 ISDA Definitions, Section 12.4. Multiple Exercise, the buyer of the option has the right to exercise all or less than all the unexercised notional amount of the underlying swap on one or more days in the exercise period, but on any such day may not exercise less than the minimum notional amount or more that the maximum notional amount, and if an integral multiple amount is specified, the notional amount exercised must be equal to, or be an intergral multiple of, the integral multiple amount.'

<exerciseFeeSchedule> ExerciseFeeSchedule </exerciseFeeSchedule> [0..1]

'The fees associated with an exercise date. The fees are conditional on the exercise occuring. The fees can be specified as actual currency amounts or as percentages of the notional amount being exercised.'

</...>
Diagram
Schema Component Representation
<xsd:complexType name="AmericanExercise">
<xsd:complexContent>
<xsd:extension base=" Exercise ">
<xsd:sequence>
<xsd:element name="commencementDate" type=" AdjustableOrRelativeDate "/>
<xsd:element name="expirationDate" type=" AdjustableOrRelativeDate "/>
<xsd:element name="relevantUnderlyingDate" type=" AdjustableOrRelativeDates " minOccurs="0"/>
<xsd:element name="earliestExerciseTime" type=" BusinessCenterTime "/>
<xsd:element name="latestExerciseTime" type=" BusinessCenterTime " minOccurs="0"/>
<xsd:element name="expirationTime" type=" BusinessCenterTime "/>
<xsd:element name="multipleExercise" type=" MultipleExercise " minOccurs="0"/>
<xsd:element name="exerciseFeeSchedule" type=" ExerciseFeeSchedule " minOccurs="0"/>
</xsd:sequence>
</xsd:extension>
</xsd:complexContent>
</xsd:complexType>