XML Schema Documentation

Complex Type: SettlementInstruction

[Table of contents]

Super-types: None
Sub-types: None
Name SettlementInstruction
Used by (from the same schema document) Complex Type SettlementInformation
Abstract no
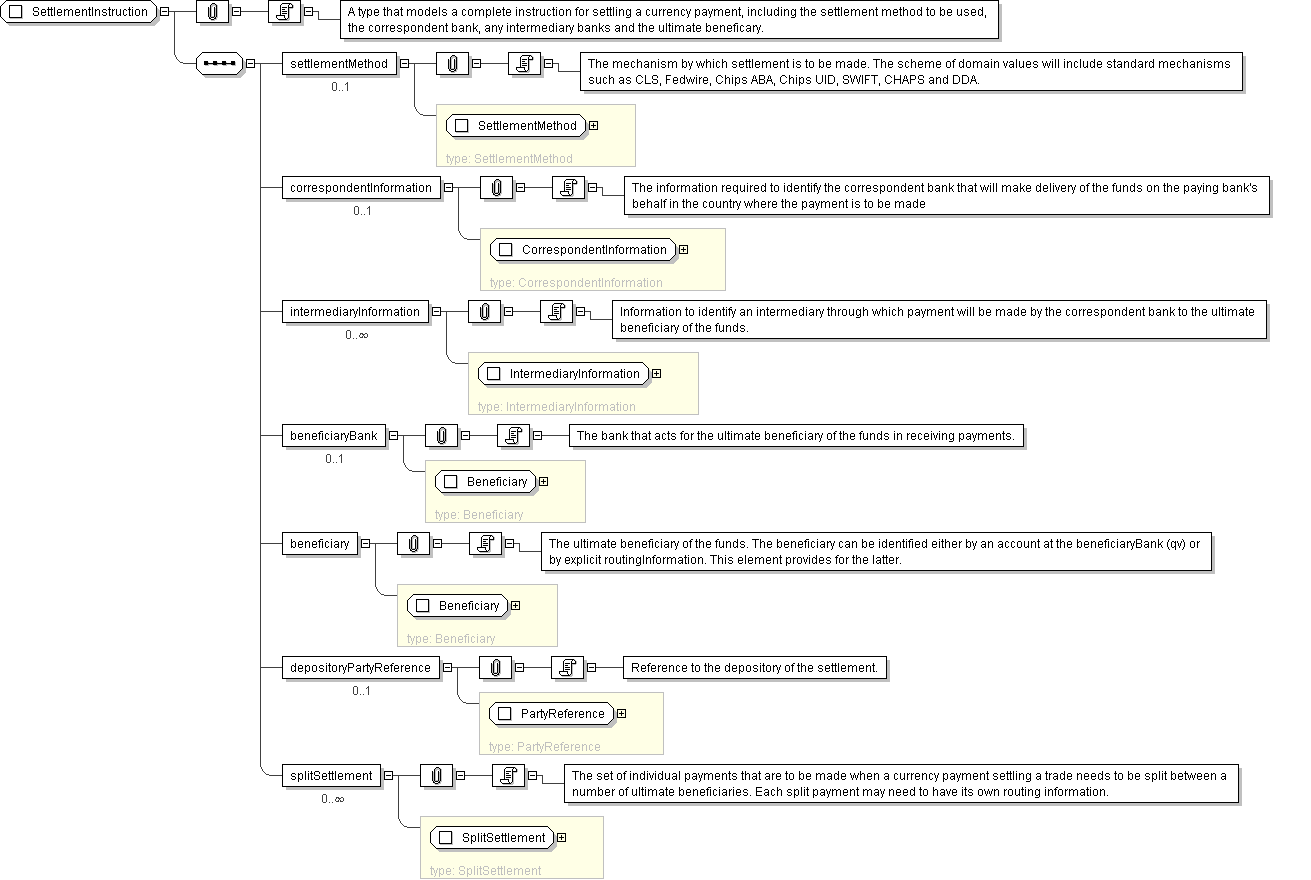
Documentation A type that models a complete instruction for settling a currency payment, including the settlement method to be used, the correspondent bank, any intermediary banks and the ultimate beneficary.
XML Instance Representation
<...>
<settlementMethod> SettlementMethod </settlementMethod> [0..1]

'The mechanism by which settlement is to be made. The scheme of domain values will include standard mechanisms such as CLS, Fedwire, Chips ABA, Chips UID, SWIFT, CHAPS and DDA.'

<correspondentInformation> CorrespondentInformation </correspondentInformation> [0..1]

'The information required to identify the correspondent bank that will make delivery of the funds on the paying bank\'s behalf in the country where the payment is to be made'

<intermediaryInformation> IntermediaryInformation </intermediaryInformation> [0..*]

'Information to identify an intermediary through which payment will be made by the correspondent bank to the ultimate beneficiary of the funds.'

<beneficiaryBank> Beneficiary </beneficiaryBank> [0..1]

'The bank that acts for the ultimate beneficiary of the funds in receiving payments.'

<beneficiary> Beneficiary </beneficiary> [1]

'The ultimate beneficiary of the funds. The beneficiary can be identified either by an account at the beneficiaryBank (qv) or by explicit routingInformation. This element provides for the latter.'

<depositoryPartyReference> PartyReference </depositoryPartyReference> [0..1]

'Reference to the depository of the settlement.'

<splitSettlement> SplitSettlement </splitSettlement> [0..*]

'The set of individual payments that are to be made when a currency payment settling a trade needs to be split between a number of ultimate beneficiaries. Each split payment may need to have its own routing information.'

</...>
Diagram
Schema Component Representation
<xsd:complexType name="SettlementInstruction">
<xsd:sequence>
<xsd:element name="settlementMethod" type=" SettlementMethod " minOccurs="0"/>
<xsd:element name="correspondentInformation" type=" CorrespondentInformation " minOccurs="0"/>
<xsd:element name="intermediaryInformation" type=" IntermediaryInformation " minOccurs="0" maxOccurs="unbounded"/>
<xsd:element name="beneficiaryBank" type=" Beneficiary " minOccurs="0"/>
<xsd:element name="beneficiary" type=" Beneficiary "/>
<xsd:element name="depositoryPartyReference" type=" PartyReference " minOccurs="0"/>
<xsd:element name="splitSettlement" type=" SplitSettlement " minOccurs="0" maxOccurs="unbounded"/>
</xsd:sequence>
</xsd:complexType>