XML Schema Documentation

Element: rateIndex

[Table of contents]

  • This element can be used wherever the following element is referenced:
Name rateIndex
Type RateIndex
Nillable no
Abstract no
Documentation Defines a simple underlying asset that is an interest rate index. Used for specifying benchmark assets in the market environment in the pricing and risk model.
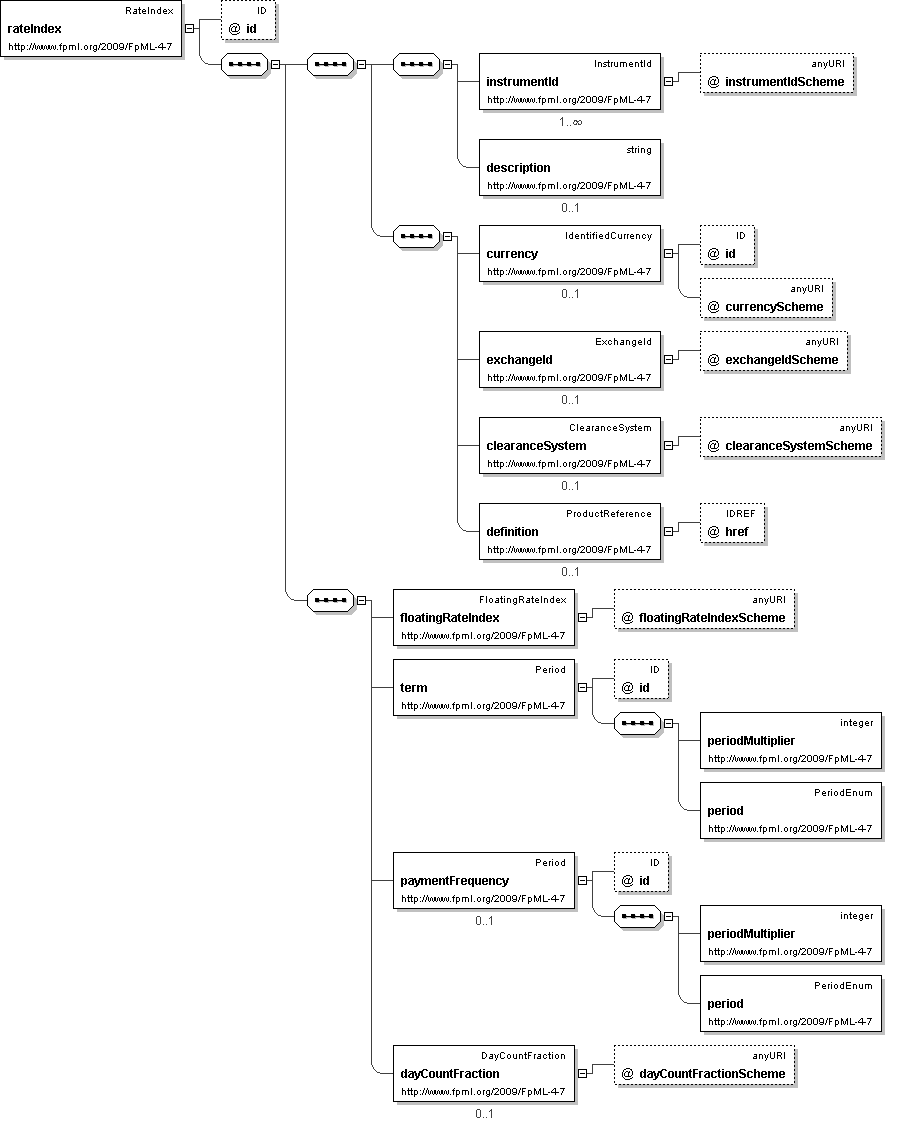
Logical Diagram
XML Instance Representation
<rateIndex
id=" xsd:ID [0..1]">
<instrumentId> InstrumentId </instrumentId> [1..*]

'Identification of the underlying asset, using public and/or private identifiers.'

<description> xsd:string </description> [0..1]

'Long name of the underlying asset.'

<currency> IdentifiedCurrency </currency> [0..1]

'Trading currency of the underlyer when transacted as a cash instrument.'

<exchangeId> ExchangeId </exchangeId> [0..1]

'Identification of the exchange on which this asset is transacted for the purposes of calculating a contractural payoff. The term \"Exchange\" is assumed to have the meaning as defined in the ISDA 2002 Equity Derivatives Definitions.'

<clearanceSystem> ClearanceSystem </clearanceSystem> [0..1]

'Identification of the clearance system associated with the transaction exchange.'

<definition> ProductReference </definition> [0..1]

'An optional reference to a full FpML product that defines the simple product in greater detail. In case of inconsistency between the terms of the simple product and those of the detailed definition, the values in the simple product override those in the detailed definition.'

<floatingRateIndex> FloatingRateIndex </floatingRateIndex> [1]
<term> Period </term> [1]

'Specifies the term of the simple swap, e.g. 5Y.'

<paymentFrequency> Period </paymentFrequency> [0..1]

'Specifies the frequency at which the index pays, e.g. 6M.'

<dayCountFraction> DayCountFraction </dayCountFraction> [0..1]

'The day count basis for the index.'

</rateIndex>
Diagram
element_basket element_bond element_cash element_commodity element_convertibleBond element_deposit element_equity element_exchangeTradedFund element_future element_fxRate element_index element_loan element_mortgage element_mutualFund element_simpleCreditDefaultSwap element_simpleFra element_simpleIrSwap
Schema Component Representation
<xsd:element name="rateIndex" type=" RateIndex " substitutionGroup="underlyingAsset"/>