XML Schema Documentation

Complex Type: Loan

[Table of contents]

Super-types: Asset < IdentifiedAsset (by extension) < UnderlyingAsset (by extension) < Loan (by extension)
Sub-types: None
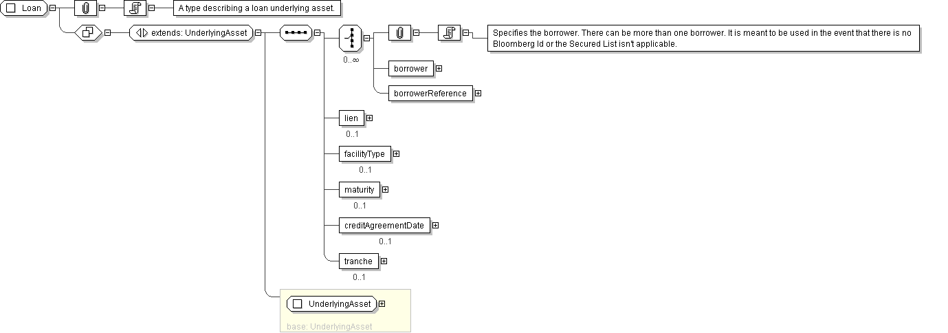
Name Loan
Used by (from the same schema document) Element loan
Abstract no
Documentation A type describing a loan underlying asset.
XML Instance Representation
<...
id=" xsd:ID [0..1]">
<instrumentId> InstrumentId </instrumentId> [1..*]

'Identification of the underlying asset, using public and/or private identifiers.'

<description> xsd:string </description> [0..1]

'Long name of the underlying asset.'

<currency> IdentifiedCurrency </currency> [0..1]

'Trading currency of the underlyer when transacted as a cash instrument.'

<exchangeId> ExchangeId </exchangeId> [0..1]

'Identification of the exchange on which this asset is transacted for the purposes of calculating a contractural payoff. The term \"Exchange\" is assumed to have the meaning as defined in the ISDA 2002 Equity Derivatives Definitions.'

<clearanceSystem> ClearanceSystem </clearanceSystem> [0..1]

'Identification of the clearance system associated with the transaction exchange.'

<definition> ProductReference </definition> [0..1]

'An optional reference to a full FpML product that defines the simple product in greater detail. In case of inconsistency between the terms of the simple product and those of the detailed definition, the values in the simple product override those in the detailed definition.'

Start Choice [0..*]

'Specifies the borrower. There can be more than one borrower. It is meant to be used in the event that there is no Bloomberg Id or the Secured List isn\'t applicable.'


<borrower> LegalEntity </borrower> [1]
<borrowerReference> LegalEntityReference </borrowerReference> [1]
End Choice
<lien> Lien </lien> [0..1]

'Specifies the seniority level of the lien.'

<facilityType> FacilityType </facilityType> [0..1]

'The type of loan facility (letter of credit, revolving, ...).'

<maturity> xsd:date </maturity> [0..1]

'The date when the principal amount of the loan becomes due and payable.'

<creditAgreementDate> xsd:date </creditAgreementDate> [0..1]

'The credit agreement date is the closing date (the date where the agreement has been signed) for the loans in the credit agreement. Funding of the facilities occurs on (or sometimes a little after) the Credit Agreement date. This underlyer attribute is used to help identify which of the company\'s outstanding loans are being referenced by knowing to which credit agreement it belongs. ISDA Standards Terms Supplement term: Date of Original Credit Agreement.'

<tranche> UnderlyingAssetTranche </tranche> [0..1]

'The loan tranche that is subject to the derivative transaction. It will typically be referenced as the Bloomberg tranche number. ISDA Standards Terms Supplement term: Bloomberg Tranche Number.'

</...>
Diagram
Schema Component Representation
<xsd:complexType name="Loan">
<xsd:complexContent>
<xsd:extension base=" UnderlyingAsset ">
<xsd:sequence>
<xsd:choice minOccurs="0" maxOccurs="unbounded">
<xsd:element name="borrower" type=" LegalEntity "/>
<xsd:element name="borrowerReference" type=" LegalEntityReference "/>
</xsd:choice>
<xsd:element name="lien" type=" Lien " minOccurs="0"/>
<xsd:element name="facilityType" type=" FacilityType " minOccurs="0"/>
<xsd:element name="maturity" type=" xsd:date " minOccurs="0"/>
<xsd:element name="creditAgreementDate" type=" xsd:date " minOccurs="0"/>
<xsd:element name="tranche" type=" UnderlyingAssetTranche " minOccurs="0"/>
</xsd:sequence>
</xsd:extension>
</xsd:complexContent>
</xsd:complexType>