XML Schema Documentation

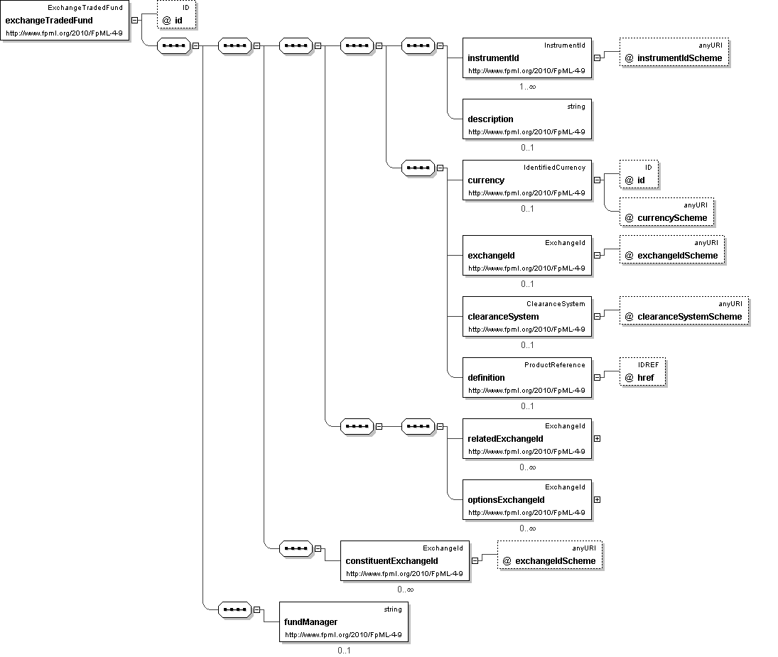
Element: exchangeTradedFund

[Table of contents]

  • This element can be used wherever the following element is referenced:
Name exchangeTradedFund
Type ExchangeTradedFund
Nillable no
Abstract no
Documentation Defines the underlying asset when it is an exchange-traded fund.
Logical Diagram
XML Instance Representation
<exchangeTradedFund
id=" xsd:ID [0..1]">
<instrumentId> InstrumentId </instrumentId> [1..*]

'Identification of the underlying asset, using public and/or private identifiers.'

<description> xsd:string </description> [0..1]

'Long name of the underlying asset.'

<currency> IdentifiedCurrency </currency> [0..1]

'Trading currency of the underlyer when transacted as a cash instrument.'

<exchangeId> ExchangeId </exchangeId> [0..1]

'Identification of the exchange on which this asset is transacted for the purposes of calculating a contractural payoff. The term \"Exchange\" is assumed to have the meaning as defined in the ISDA 2002 Equity Derivatives Definitions.'

<clearanceSystem> ClearanceSystem </clearanceSystem> [0..1]

'Identification of the clearance system associated with the transaction exchange.'

<definition> ProductReference </definition> [0..1]

'An optional reference to a full FpML product that defines the simple product in greater detail. In case of inconsistency between the terms of the simple product and those of the detailed definition, the values in the simple product override those in the detailed definition.'

<relatedExchangeId> ExchangeId </relatedExchangeId> [0..*]

'A short form unique identifier for a related exchange. If the element is not present then the exchange shall be the primary exchange on which listed futures and options on the underlying are listed. The term \"Exchange\" is assumed to have the meaning as defined in the ISDA 2002 Equity Derivatives Definitions.'

<optionsExchangeId> ExchangeId </optionsExchangeId> [0..*]

'A short form unique identifier for an exchange on which the reference option contract is listed. This is to address the case where the reference exchange for the future is different than the one for the option. The options Exchange is referenced on share options when Merger Elections are selected as Options Exchange Adjustment.'

<constituentExchangeId> ExchangeId </constituentExchangeId> [0..*]

'Identification of all the exchanges where constituents are traded. The term \"Exchange\" is assumed to have the meaning as defined in the ISDA 2002 Equity Derivatives Definitions.'

<fundManager> xsd:string </fundManager> [0..1]

'Specifies the fund manager that is in charge of the fund.'

</exchangeTradedFund>
Diagram
element_basket element_bond element_cash element_commodity element_convertibleBond element_deposit element_equity element_future element_fxRate element_index element_loan element_mortgage element_mutualFund element_rateIndex element_simpleCreditDefaultSwap element_simpleFra element_simpleIrSwap
Schema Component Representation
<xsd:element name="exchangeTradedFund" type=" ExchangeTradedFund " substitutionGroup="underlyingAsset"/>