Namespace: |
|
Content: |
11 elements |
Defined: |
globally in fpml-shared-5-10.xsd; see XML source |
Includes: |
definitions of 5 elements |
Used: |
at 1 location |

Complex Content Model |
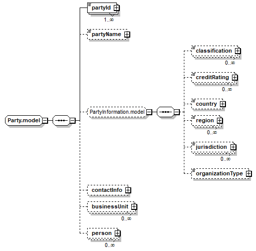
partyId+, partyName?, (classification*, creditRating*, country?, region*, jurisdiction*, organizationType?)?, contactInfo?, businessUnit*, person* |
|
</xsd:group>
|
Type: |
BusinessUnit, complex content |
Type: |
ContactInformation, complex content |
Type: |
PartyId, simple content |
|
xsd:normalizedString
|
maxLength: |
255
|
minLength: |
1
|
Type: |
PartyName, simple content |
|
xsd:normalizedString
|
maxLength: |
255
|
minLength: |
0
|
Type: |
Person, complex content |
|
XML schema documentation generated with DocFlex/XML 1.10b5 using DocFlex/XML XSDDoc 2.8.1 template set. All content model diagrams generated by Altova XMLSpy via DocFlex/XML XMLSpy Integration.
|