Namespace: |
|
Type: |
|
Content: |
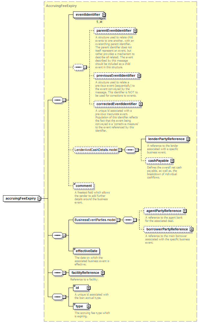
complex, 13 elements |
Subst.Gr: |
may substitute for element facilityEventGroup |
Defined: |
globally in fpml-loan-5-11.xsd; see XML source |
Used: |
never |

XML Representation Summary |
|||||
<accruingFeeExpiry> |
|||||
|
|||||
</accruingFeeExpiry> |
|||||
|
<xsd:element name="accruingFeeExpiry" substitutionGroup="facilityEventGroup" type="AccruingFeeExpiry"/>
|
|
XML schema documentation generated with DocFlex/XML 1.10b5 using DocFlex/XML XSDDoc 2.8.1 template set. All content model diagrams generated by Altova XMLSpy via DocFlex/XML XMLSpy Integration.
|