element <commodity> (global)
Namespace:
Type:
Content:
complex, 1 attribute, 17 elements
Subst.Gr:
may substitute for element underlyingAsset
Defined:
Used:
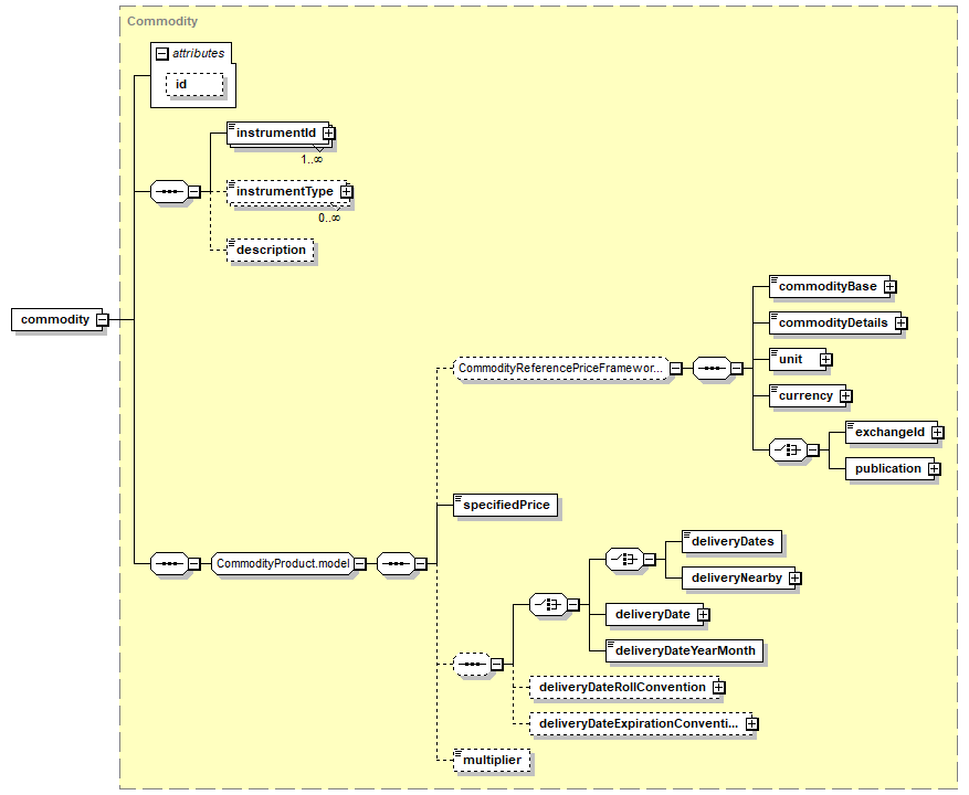
Content Model Diagram
XML Representation Summary
<commodity
   
 = 
xsd:ID
   
>
   
Content: 
</commodity>
Content model elements (17):
commodityBase,
commodityDetails,
currency (defined in CommodityReferencePriceFramework.model group),
deliveryDate (defined in CommodityProduct.model group),
deliveryDateExpirationConvention,
deliveryDateRollConvention,
deliveryDateYearMonth,
deliveryDates,
deliveryNearby,
description (defined in IdentifiedAsset complexType),
exchangeId (defined in CommodityReferencePriceFramework.model group),
instrumentId (defined in IdentifiedAsset complexType),
instrumentType,
multiplier (defined in CommodityProduct.model group),
publication,
specifiedPrice,
unit (defined in CommodityReferencePriceFramework.model group)
Included in content model of elements (2):
averagePriceLeg, floatingStrikePricePerUnit
May be included in elements by substitutions (9):
basketConstituent,
instrumentSet,
instrumentTradeDetails,
point (in dataPoints),
singleUnderlyer,
underlyer (in future),
underlyer (in genericProduct),
underlyer (in option),
underlyer (in source in observation defined in PostTradeEventsBase.model group)
Known Usage Locations
Annotation
Identifies the underlying asset when it is a listed commodity.
XML Source (w/o annotations (1); see within schema source)
<xsd:element name="commodity" substitutionGroup="underlyingAsset" type="Commodity"/>

XML schema documentation generated with DocFlex/XML 1.10b5 using DocFlex/XML XSDDoc 2.8.1 template set. All content model diagrams generated by Altova XMLSpy via DocFlex/XML XMLSpy Integration.