Namespace: |
|
Type: |
|
Content: |
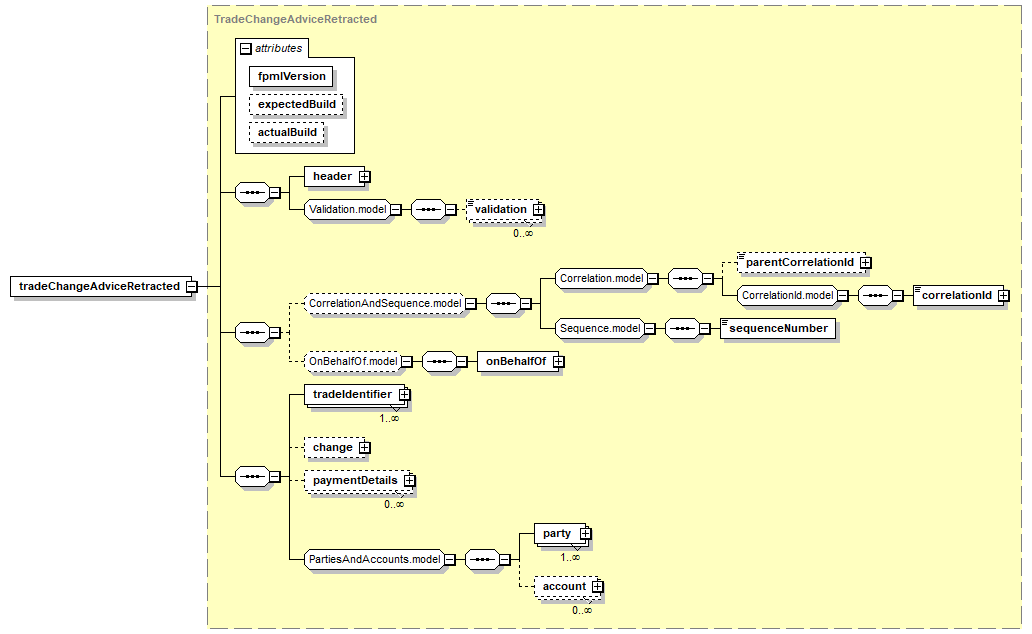
complex, 3 attributes, 11 elements |
Defined: |
globally in fpml-confirmation-processes-5-11.xsd; see XML source |
Used: |
never |

XML Representation Summary |
||||||||||||
<tradeChangeAdviceRetracted |
||||||||||||
|
||||||||||||
> |
||||||||||||
|
||||||||||||
</tradeChangeAdviceRetracted> |
||||||||||||
|
XML schema documentation generated with DocFlex/XML 1.10b5 using DocFlex/XML XSDDoc 2.8.1 template set. All content model diagrams generated by Altova XMLSpy via DocFlex/XML XMLSpy Integration.
|