element <facilityGroup> (global abstract)
Namespace:
Type:
Content:
complex, 1 attribute, 30 elements
Abstract:
(may not be used directly in instance XML documents)
Subst.Gr:
may be substituted with 4 elements
Defined:
Used:
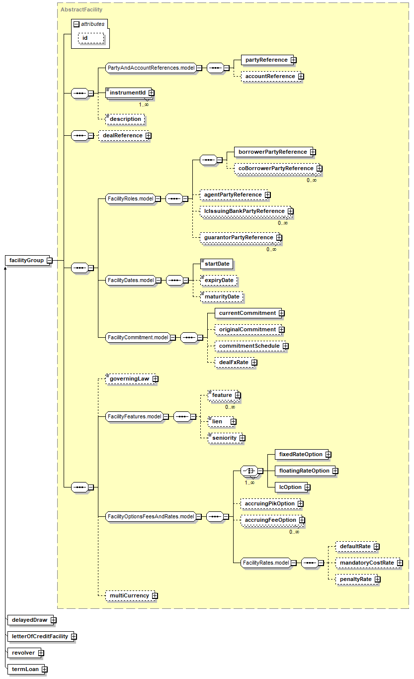
Content Model Diagram
XML Representation Summary
<facilityGroup
   
 = 
xsd:ID
   
>
   
Content: 
</facilityGroup>
Content model elements (30):
accountReference (defined in PartyAndAccountReferences.model group),
accruingFeeOption (defined in FacilityOptionsFeesAndRates.model group),
accruingPikOption (defined in FacilityOptionsFeesAndRates.model group),
agentPartyReference (defined in FacilityRoles.model group),
borrowerPartyReference (defined in FacilityRoles.model group),
coBorrowerPartyReference,
commitmentSchedule (defined in FacilityCommitment.model group),
currentCommitment,
dealFxRate,
dealReference,
defaultRate,
description (defined in IdentifiedAssetWithParty complexType),
expiryDate (defined in FacilityDates.model group),
feature (defined in FacilityFeatures.model group),
fixedRateOption (defined in FacilityOptionsFeesAndRates.model group),
floatingRateOption (defined in FacilityOptionsFeesAndRates.model group),
governingLaw (defined in AbstractFacility complexType),
guarantorPartyReference (defined in FacilityRoles.model group),
instrumentId (defined in IdentifiedAssetWithParty complexType),
lcIssuingBankPartyReference,
lcOption (defined in FacilityOptionsFeesAndRates.model group),
lien (defined in FacilityFeatures.model group),
mandatoryCostRate (defined in FacilityRates.model group),
maturityDate (defined in FacilityDates.model group),
multiCurrency,
originalCommitment,
partyReference (defined in PartyAndAccountReferences.model group),
penaltyRate,
seniority (defined in FacilityFeatures.model group),
startDate (defined in FacilityDates.model group)
Included in content model of elements (2):
deal, facilityStatement
May be substituted with elements (4):
delayedDraw, letterOfCreditFacility, revolver, termLoan
Known Usage Locations
Annotation
Head of the substitution group for all facility types.
XML Source (w/o annotations (1); see within schema source)
<xsd:element abstract="true" name="facilityGroup" type="AbstractFacility"/>

XML schema documentation generated with DocFlex/XML 1.10b5 using DocFlex/XML XSDDoc 2.8.1 template set. All content model diagrams generated by Altova XMLSpy via DocFlex/XML XMLSpy Integration.