Namespace: |
|
Content: |
9 elements |
Defined: |
globally in fpml-com-5-11.xsd; see XML source |
Includes: |
definitions of 5 elements |
Used: |
at 2 locations |

Complex Content Model |
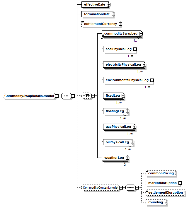
effectiveDate, terminationDate, settlementCurrency?, (commoditySwapLeg+ | weatherLeg[2..2])?, (commonPricing?, marketDisruption?, settlementDisruption?, rounding?)? |
|
<xsd:sequence>
<xsd:element name="effectiveDate" type="AdjustableOrRelativeDate"/>
</xsd:sequence>
<xsd:choice minOccurs="0">
</xsd:choice>
</xsd:group>
|
Type: |
CommoditySwapLeg, empty content
|
Abstract: |
(may not be used directly in instance XML documents) |
Subst.Gr: |
may be substituted with 7 elements |
Type: |
AdjustableOrRelativeDate, complex content |
Type: |
IdentifiedCurrency, simple content |
|
xsd:normalizedString
|
maxLength: |
255
|
minLength: |
0
|
Type: |
AdjustableOrRelativeDate, complex content |
Type: |
WeatherLeg, complex content |
|
XML schema documentation generated with DocFlex/XML 1.10b5 using DocFlex/XML XSDDoc 2.8.1 template set. All content model diagrams generated by Altova XMLSpy via DocFlex/XML XMLSpy Integration.
|