Namespace: |
|
Type: |
|
Content: |
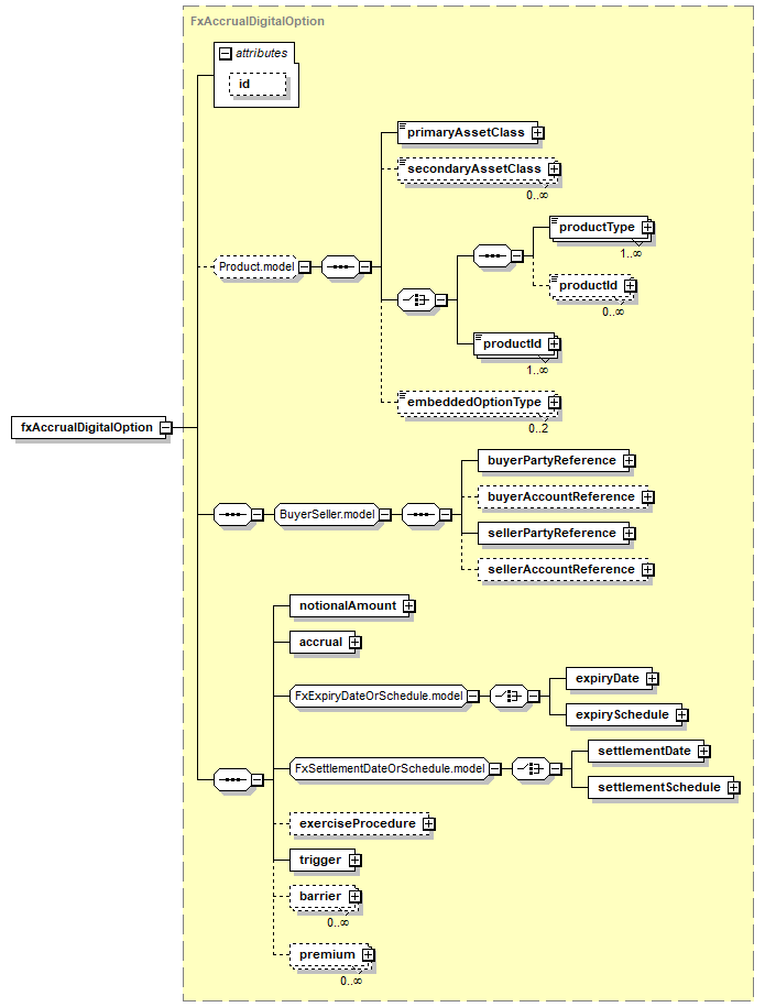
complex, 1 attribute, 20 elements |
Subst.Gr: |
may substitute for element product |
Defined: |
globally in fpml-fx-accruals-5-11.xsd; see XML source |
Used: |
never |

XML Representation Summary |
||||||
<fxAccrualDigitalOption |
||||||
|
||||||
> |
||||||
|
||||||
</fxAccrualDigitalOption> |
||||||
|
<xsd:element name="fxAccrualDigitalOption" substitutionGroup="product" type="FxAccrualDigitalOption"/>
|
|
XML schema documentation generated with DocFlex/XML 1.10b5 using DocFlex/XML XSDDoc 2.8.1 template set. All content model diagrams generated by Altova XMLSpy via DocFlex/XML XMLSpy Integration.
|