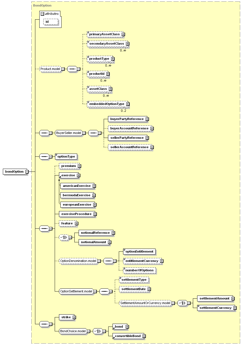
Namespace: |
|
Type: |
|
Content: |
complex, 1 attribute, 27 elements |
Subst.Gr: |
may substitute for element product |
Defined: |
globally in fpml-bond-option-5-3.xsd; see XML source |
Used: |
never |

XML Representation Summary |
||||||
| <bondOption | ||||||
|
||||||
| > | ||||||
|
||||||
| </bondOption> | ||||||
| feeTrade, | trade (defined in DataDocument complexType), |
| <xsd:element name="bondOption" substitutionGroup="product" type="BondOption"/> |
| XML schema documentation generated with DocFlex/XML 1.8.6b2 using DocFlex/XML XSDDoc 2.5.1 template set. All content model diagrams generated by Altova XMLSpy via DocFlex/XML XMLSpy Integration. |