Namespace: |
|
Type: |
|
Content: |
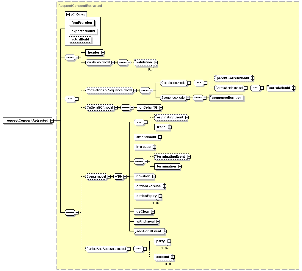
complex, 3 attributes, 20 elements |
Defined: |
globally in fpml-confirmation-processes-5-3.xsd; see XML source |
Used: |
never |

XML Representation Summary |
||||||||||||
| <requestConsentRetracted | ||||||||||||
|
||||||||||||
| > | ||||||||||||
|
||||||||||||
| </requestConsentRetracted> | ||||||||||||
| account, | optionExpiry (defined in Events.model group), |
| <xsd:element name="requestConsentRetracted" type="RequestConsentRetracted"/> |
| XML schema documentation generated with DocFlex/XML 1.8.6b2 using DocFlex/XML XSDDoc 2.5.1 template set. All content model diagrams generated by Altova XMLSpy via DocFlex/XML XMLSpy Integration. |