element <requestRetransmission> (global)
Namespace:
Type:
Content:
complex, 3 attributes, 10 elements
Defined:
globally in fpml-msg-5-3.xsd; see XML source
Used:
never
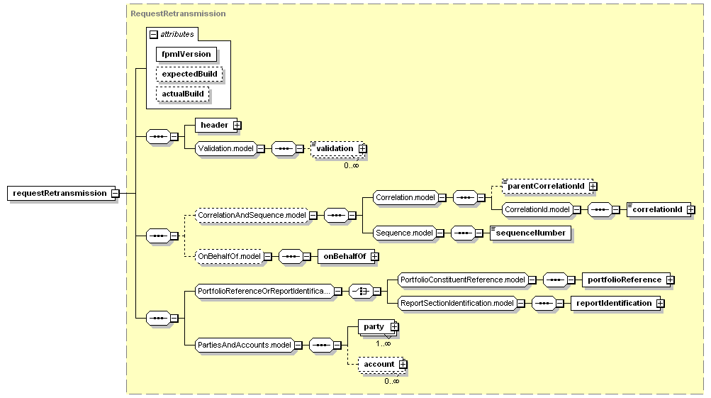
Content Model Diagram
XML Representation Summary
<requestRetransmission
   
 = 
xsd:token
 = 
xsd:positiveInteger
 = 
"6"
    >
   
Content: 
header, validation*, (parentCorrelationId?, correlationId, sequenceNumber)?, onBehalfOf?, (portfolioReference | reportIdentification), party+, account*
</requestRetransmission>
Content model elements (10):
account,
header (defined in RequestMessage complexType),
onBehalfOf (defined in OnBehalfOf.model group),
party (defined in PartiesAndAccounts.model group),
sequenceNumber (defined in Sequence.model group),
XML Source (see within schema source)
<xsd:element name="requestRetransmission" type="RequestRetransmission"/>

XML schema documentation generated with DocFlex/XML 1.8.6b2 using DocFlex/XML XSDDoc 2.5.1 template set. All content model diagrams generated by Altova XMLSpy via DocFlex/XML XMLSpy Integration.