Namespace: |
|
Type: |
|
Content: |
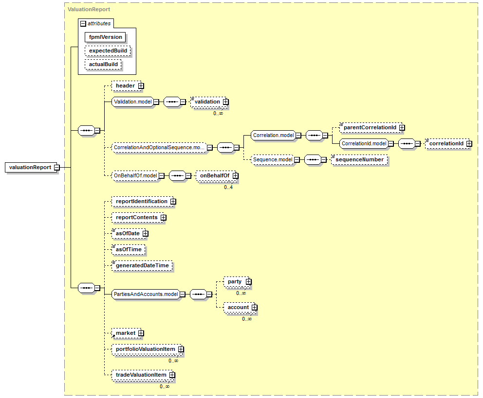
complex, 3 attributes, 16 elements |
Defined: |
globally in fpml-valuation-reporting-5-7.xsd; see XML source |
Used: |
never |

XML Representation Summary |
||||||||||||
<valuationReport |
||||||||||||
|
||||||||||||
> |
||||||||||||
|
||||||||||||
</valuationReport> |
||||||||||||
|
XML schema documentation generated with DocFlex/XML 1.9.0 using DocFlex/XML XSDDoc 2.8.0 template set. All content model diagrams generated by Altova XMLSpy via DocFlex/XML XMLSpy Integration.
|