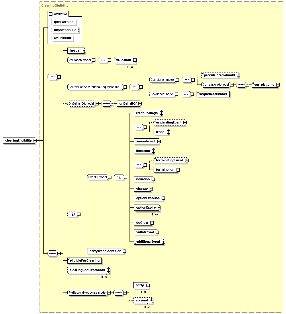
Namespace: |
|
Type: |
|
Content: |
complex, 3 attributes, 25 elements |
Defined: |
globally in fpml-clearing-processes-5-7.xsd; see XML source |
Used: |
never |

XML Representation Summary |
||||||||||||
<clearingEligibility |
||||||||||||
|
||||||||||||
> |
||||||||||||
|
||||||||||||
</clearingEligibility> |
||||||||||||
|
XML schema documentation generated with DocFlex/XML 1.9.0 using DocFlex/XML XSDDoc 2.8.0 template set. All content model diagrams generated by Altova XMLSpy via DocFlex/XML XMLSpy Integration.
|